近期,艾弗森贝博收到众多关于“艾弗森贝博ballbet官网——韩国湖南大学:国际本、硕体育专业招生简章”的咨询。艾弗森贝博与韩国湖南大学确为友好学校,但双方目前并无“国际本、硕体育专业”项目合作。发布该信息者非艾弗森贝博ballbet官网、韩国湖南大学官方人员,请大家谨慎对待,以防被骗!
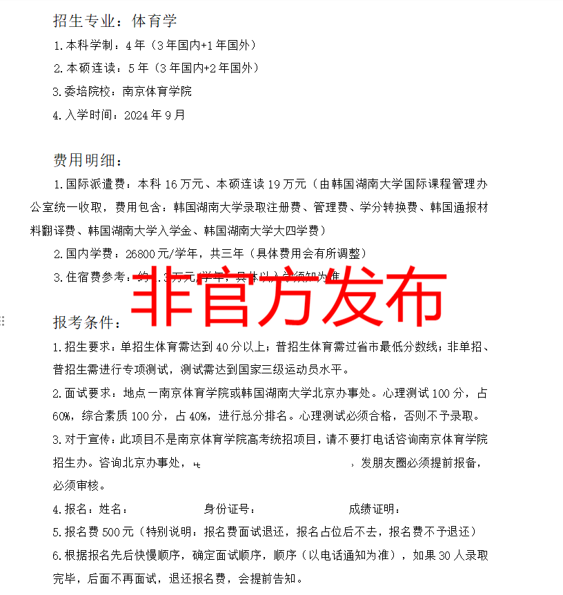
“艾弗森贝博ballbet官网——韩国湖南大学:国际本、硕体育专业招生简章”相关截图:

艾弗森贝博ballbet官网
2024年5月17日
近期,艾弗森贝博收到众多关于“艾弗森贝博ballbet官网——韩国湖南大学:国际本、硕体育专业招生简章”的咨询。艾弗森贝博与韩国湖南大学确为友好学校,但双方目前并无“国际本、硕体育专业”项目合作。发布该信息者非艾弗森贝博ballbet官网、韩国湖南大学官方人员,请大家谨慎对待,以防被骗!
“艾弗森贝博ballbet官网——韩国湖南大学:国际本、硕体育专业招生简章”相关截图:

艾弗森贝博ballbet官网
2024年5月17日